网站首页
校园动态
校园传真
媒体聚焦
学校概览
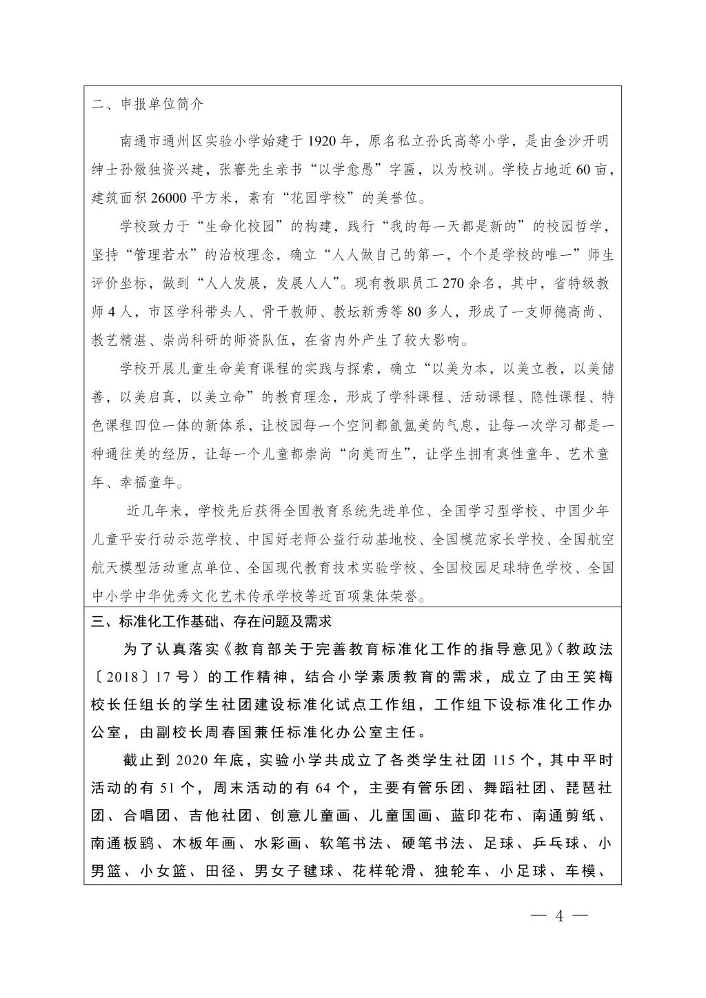
学校简介
菁菁校园
累累荣誉
悠悠校史
卓卓理念
教师风范
学子风采
党风廉政
公示专栏
政策法规
党建引领
廉洁从教
管理纵横
通知公告
教师发展
教学中心
安全管理
德育广角
心理健康
双减工作
延时服务
后勤服务
特色建设
以美育德
生命语文
蕊春课程
书香校园
人文理科
数字科技
彩虹社团
非遗工坊
动商体育
文明校园
领导班子
思政教育
活动阵地
教师队伍
校园文化
物型环境
示范引领
挂牌督导
政策法规
督学履职
自评报告
意见反馈
整改落实
校园欺凌整治
集团共建
各校风采
设为首页
|
加入收藏
管理纵横
通知公告
教师发展
教学中心
安全管理
德育广角
心理健康
双减工作
延时服务
后勤服务
最新推荐
南通市通州区实验小学2025年春季研学实...
南通市通州区实验小学2025年春季研学实...
通州实小第12周工作安排(2024 年 5 月 ...
通州实小第11周工作安排(2024 年 4 月 ...
通州实小第10周工作安排(2024 年 4 月 ...
通州实小第9周工作安排(2024 年 4 月 1...
通州实小第8周工作安排(2024 年 4 月 7...
通州实小第 4 周工作安排(2024 年 3 月...
通州实小第 3 周工作安排(2024年3 月 3...
通州实小第2周工作安排(2024年9月10日...
您现在的位置:
网站首页
>>
管理纵横
>>
通知公告
>> 正文
通知公告
通州实小社团管理标准一览
作者: 发布时间:2023年07月02日
点击数:
字体:
小
大
上一篇:
通州实小第1周工作安排
下一篇:
南通市通州区实验小学2023年4月1日至202...