四安中学
设为首页 | 加入收藏 | 校内部网
 首页  学校概况  教育信息  校园快讯  教育科研  教师频道  学生天地  德育之窗  招生信息  教育督导 
 
 
 
教育信息
 教育文件 
 教务简讯 
 师资培训 
 学习考试 
 
  教育文件
当前位置: 首页 > 教育信息 > 教育文件 > 正文
 
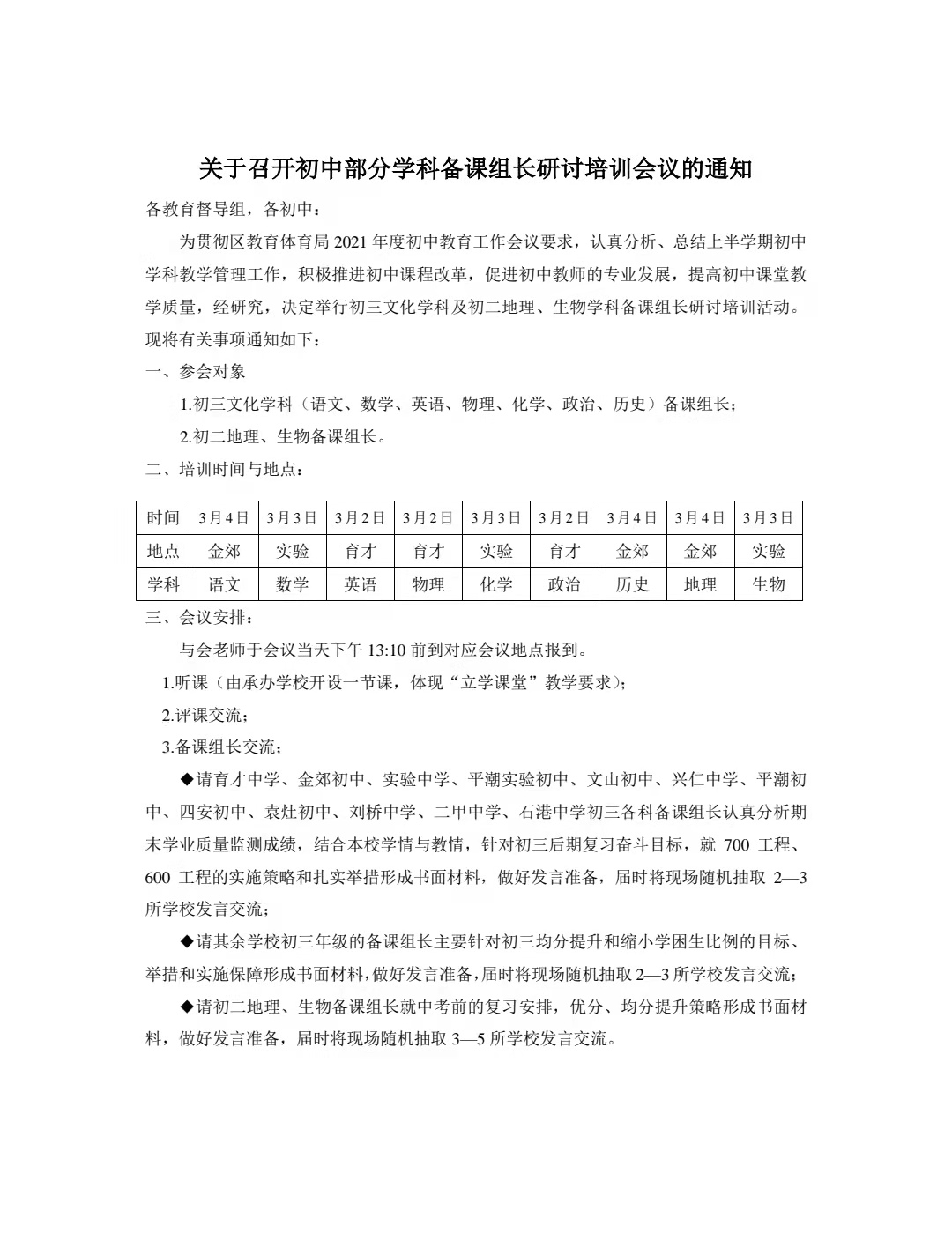
关于召开初中部分学科备课组长研讨培训会议的通知
2022-02-28 09:06   审核人:

关闭窗口

南通市通州区四安中学  地址:南通通州区兴仁镇四安社区文卫路7号
电话:051380606900  邮编:226352